OpenTherm controller - Share - PCBWay
Brink HRV/WTW OpenTherm Exploration
OpenTherm Regulator | Hackaday.io
OpenTherm interface | Hackaday.io
OpenTherm Thermostat - Hobby Projects
What Is Opentherm? Modulating Control - DocsLib
OpenTherm Thermostat 2 - DIYLESS Electronics
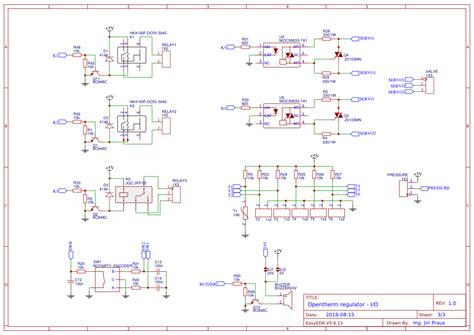
opentherm line schematic - Schema Digital
Coffee, bits and bikes: OpenTherm Interface V2
Products - Opentherm
OpenTherm Thermostat 3 - DIYLESS Electronics
OpenTherm Thermostat - DIYLESS Electronics
Arduino OpenTherm Controller - Hobby Projects
Products
What is OpenTherm
OpenTherm | VEDS Group
OpenTherm Sample - DIYLESS Electronics
OpenTherm Thermostat Shield - DIYLESS Electronics
OpenTherm Thermostat firmware v1.10 - DIYLESS E...
Wholesale Opentherm thermostat,Opentherm thermo...