EZM Electronics Studio model ESR-2501C "ESR Met...
ICR-2501 product - Detail - Cellular Routers En...
Bagong ESR2501B Capacitor ESR DCR Tester In Cir...
2501 Datasheet PDF - NEC => Renesas Technology
Измеритель емкости ESR-2501C / Цифровой тестер ...
New ESR2501B ESR Meter DCR ESR-2501B Tester - A...
Esr Meter - JungleKey.fr Image
Preview: SMC EX250-SPR1, Pneumatik Logikmodul
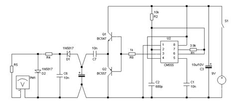
Jednoduchý měřič ESR elektrolytů - Simple ESR m...
S-2501-1_V01_DG | PDF
ESR2501 Capacitor ESR DCR Tester Test In Circui...
Купить Новый СОЭ 2501a конденсатор/емкость esr ...
APPLAYERR ESR-2501C Capacitor Tester for Circui...
ESR-2501C ESR Meter 1-5ohms/5-25ohms High Preci...
ESR101 | Elbex
PS2501-1 RENESAS | C17238 - LCSC Electronics
ESR Tester 2501C Manual | PDF | Resistor | Capa...
ESR-2502 - POWER-STUD®+ SD2 CARBON STEEL ANCHOR...
Receiver SR-2501 - 12-36 V
EI-2501 – EPIC INDUSTRIES
ESR-2501C Handheld ESR DCR Capacitor Tester Hig...
PURE IS2501-020: USB 3.0 cable, iSeries, C male...
ESR METER 2501C - YouTube
2017 Baru Verison ESR-2501A Capacitor ESR DCR T...
ESR-4501 - FOAM-LOK™ FL2000-3G
【10pcs】2023+ 100% New original EL2501(K)- EL2...
Измеритель емкости ESR-2501C купить на OZON по ...